“整整300天,两次手术,3期化疗,花费40万”
在知乎上看到了这个故事,一位癌症患者从患癌到今天仅300天,无论身心都经历了莫大的痛苦。

“我有很多没有实现的梦想,想去看外面的世界”
“将近一年的时间,我被禁锢在小小的病床”
“一想起那条通往医院的路,感觉心都在滴血”
“我才25岁,眼看着生命一点点被吞噬,却没有一点点办法,这才叫绝望”
25岁,癌症,手术。
我们很难将这三个词汇联系在一起,在很多人的印象中,只有中老年人才容易得癌症。
然而,事实却是,越来越多的80后、90后正在经受病魔的侵袭。
《2018年全国癌症数据报告》显示,平均每天超过1万人被确诊为癌症,也就是说,每分钟就有7个人被确诊为癌症。
全国每年新增30万年轻的癌症病人,年轻人群中癌症发病率增加了80%。
这一系列瞠目结舌的数据揭示了一个残酷的真相:癌症越来越年轻化。
好在,值得庆幸的是,医疗技术的发展,许多重大疾病的治愈率也有了显著提高。
肾移植的5年存活率达到90%,被确诊患癌症开始,5年依然存活的概率,男性为65%,女性为78%,2/3中风病人可以治愈。
也就是说,从前闻之色变的重大疾病,变得可控了。购买一款合适的重疾险,这个时候就显得尤为重要了!
稍微懂一点重疾的朋友都知道,在投保前一定要先看健告,投保后患一次重疾,再想要拥有重疾保障的概率非常小。
为了解决得了一次重疾就无法有后续保障的问题,重疾单次赔付+多次中轻症赔付的重疾险应运而生。
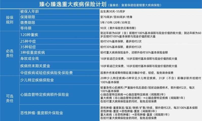
复星保德信重磅推出的臻心臻逸重大疾病保险计划(备案名:复星保德信星熠重大疾病保险)。
它不仅在60岁前患合同所定义的重大疾病可赔付180%基本保额与现金价值的较大者,保障您的利益最大化,如您选择恶性肿瘤-重度额外保险金责任,首次确诊恶性肿瘤-重度,3年后再次确诊可赔付100%基本保额;首次确诊非恶性肿瘤-重度重疾,1年后确诊恶性肿瘤-重度可赔付100%基本保额,最高赔付2次。(该保障为可选保障)

而这样的神仙产品,已经全面上线了!

注意:“重大疾病保险金”、“身故或全残保险金”、“疾病终末期关爱金”三者不可兼得,若我们给付其中一项保险金,则另两项保险金不再给付
恶性肿瘤-重度和心脑血管特定疾病最高可以赔付3次,简单来说,就是单次重疾的价格,享受多次保障,而且大人小孩都适合呢!
01
恶性肿瘤-重度最高能赔3次
确诊极重度重大疾病最高可获赔230%基本保额
35岁以下的你是不是都坚信【现在加班加成狗】=【将来退休不用愁】的信念,哪有随随便便的成功,996加班干就完事了!
然而,身体却在不断发出警报,是时候要为自己的健康做做打算了,可,现实却是囊中羞涩,想买一款好的重疾险压力太大,凑合吧,不如不买。
臻心臻逸重大疾病保险计划保障120种重疾,心脑血管特定疾病及恶性肿瘤-重度最高可以赔付3次:
首次重疾,到达年龄为60岁前(含60岁)赔付180%基本保额与现金价值的较大值,
到达年龄为60岁后赔付100%基本保额与现金价值的较大值
较重急性心肌梗死/严重脑中风后遗症/冠状动脉搭桥术,额外赔付2次,每次100%基本保额(可选责任)
恶性肿瘤-重度新发/复发/转移/扩散/持续,额外赔付2次,每次100%基本保额(可选责任)
极重度疾病,在赔付重大疾病保险金的同时,额外赔付50%基本保额
最最重要的是,重疾险“不重”,一旦确诊达到疾病终末期,可获得一笔疾病终末期关爱金,即在获赔100%基本保额和现金价值间取最大
而对于极重度重大疾病而言,如果在60周岁前确诊,在最高可获赔230%基本保额

02
轻中症赔付额度非常高
对年轻族群非常友好
35岁前是最关键的奋斗时期,无论是重疾责任还是中/轻症责任,保额最好保证充足。
同样是罹患重疾后的康复期,手里能拿出来的钱不同,整个生活状态都不一样。
保额充足的,可以安心做康复,生活也不会有太大的影响。
臻心臻逸重大疾病保险计划具体赔付如下:
轻症(35种)可赔3次,不分组,每次30%基本保额
中症(25种)可赔2次,不分组,每次50%基本保额
注:等待期内因意外伤害以外的原因确诊中症、轻症,返合同已交保费,合同终止
也就是说,轻症累计可以赔付基本保额90%,中症可以累计赔付基本保额100%
这对经常加班、身体处于亚健康的你来说,保额完全足够了。
03
除了年轻大人外
孩子也超级适合
臻心臻逸重大疾病保险计划中有一项可选责任,为少儿特定疾病额外保险金,31周岁前,等待期后首次确诊重大疾病且为25种少儿特定疾病之一,额外给付100%保额。
其中25种特定疾病涵盖如下:

可以说,将少儿高发疾病保障做的相当全面了。
04
全新的增值生态服务
这次,复星保德信真的是放大招了!
除了重疾险本险外,还给所有朋友们安排上了超值增值服务大礼包。
就医绿通:无论多少保额,都可以获得为期三年的服务,即电话分诊、就医咨询(不限次数),非指定专家就医协助、住院协助、诊后随访(一年一次)。
重疾垫付:无论多少保额,都可以获得当天住院和已入院垫付、异地医保和新农合垫付,且续垫次数不限
中美多学科:保额大于等于30万的,可享受病例资料管理及更新(1年)、中美远程国际多学科会诊并制定治疗方案(1次/年)、根据会诊治疗方案进行国内就医安排(1次/年)、引导至美国实施治疗(按实际发生结算)
专科视频医生+红色健保医:总保额大于等于30万的,提供专科视频预约咨询(3次/人/年,不限时长)、建立健康信息档案(1次/人/年)、保健医图文留言咨询(不限次数)、慢病管理-电话坐席形式(1次/人/月)、亚健康或慢病调理指南方案(1次/人/年)、保健专家直播沙龙(12场/年)、视频1对1保健视频健康咨询(3次/年,不限时长)
写在最后
如果你想给自己、家人或是孩子配置一份重疾险,臻心臻逸重大疾病保险计划是一份很好的选择!


